熱門關鍵詞: 溫濕度傳感器廠家 熱敏電阻器品牌 空調溫度傳感器 功率型ntc熱敏電阻器
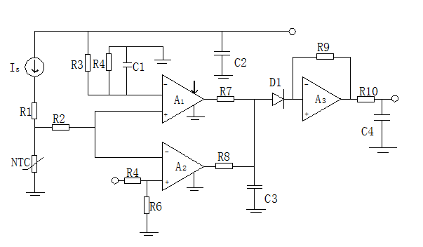
溫度是現實生活中人們普遍關心的物理變量之一,它與我們的生活、生產、科研活動密不可分,大到航天飛行器、科研儀器,小到各種家用電器、電子溫度計。溫度變化的感知和測量,一直是人類生活、生產中必不可少的。測溫型NTC熱敏電阻,由于其具有較靈敏的負溫度特性,較高的材料常數(B值)和較快的響應速度的及性能可靠、成本低等優點,早已取代了較高成本的Pt100而廣泛的應用在所有需要測量溫度的場合中。如圖,給出采用 NTC熱敏電阻作為敏感元件來實現為某型飛機機倉的恒溫控制系統:

當環境溫度>T1時,誤差放大,驅動系統斷開加熱單元;當環境溫度<T2時,誤差放大,A3反轉啟動加熱單元,給系統加熱,可以保持環境的溫度始終維持在T1-T2之間。